Descripción general del Plan de cierre de operaciones

Albemarle destaca el papel de la participación de los grupos de interés, especialmente de las comunidades atacameñas, en los procesos de consulta sobre proyectos y actividades relevantes en nuestras operaciones. Así, con respecto al plan de cierre: 

A menos que se disponga lo contrario en las regulaciones locales, antes del comienzo de la construcción de nuevos proyectos, y antes de la finalización del plan de cierre final, Albemarle proporcionará a las partes interesadas al menos 60 días para comentar sobre el plan de cierre. 

Además, proporcionará capacitación y desarrollo de capacidades para permitir una participación significativa de las partes interesadas. 

Albemarle revisará y actualizará el plan de cierre y la garantía financiera cuando haya un cambio significativo en el plan, pero al menos cada 5 años y, a pedido de las partes interesadas, les proporcionará un informe sobre el progreso del cierre si se justifica. 

La versión más reciente del plan de cierre, incluidos los resultados de todas sus actualizaciones, estará disponible públicamente, al igual que todas las revisiones de la garantía financiera aprobadas, con excepción de la información comercial confidencial, y se pondrá a disposición de las partes interesadas que lo soliciten. 

En 2010, Albemarle presentó ante el Servicio Nacional de Geología y Minería el Plan de cierre de la Planta Química La Negra y la Planta Salar de Atacama, que fue aprobado mediante Resolución Exenta N.° 781. Luego, en el marco del cumplimiento de la Ley N.° 20551, en 2016 obtuvo la Resolución Exenta N.° 631 para la aprobación de su Plan de Cierre en régimen transitorio, y se actualizó y aprobó en 2019 mediante la Resolución Exenta N.º 287. En mayo de 2023, se aprobó la actualización del Plan de cierre a través de la Resolución Exenta N.° 865, que se rectificó en julio de 2023 mediante la Resolución Exenta N.° 1288. 

La actualización del Plan de cierre de Albemarle para sus plantas Salar y La Negra surge de la modificación de los proyectos ambientalmente aprobados de acuerdo con lo establecido en las Resoluciones de Calificación Ambiental (RCA) N.° 279/2017 relacionadas con la Ampliación de la Planta La Negra – Fase 3, y N.° 077/2019, relacionadas con la Modificación del Proyecto de Expansión de la Planta La Negra – Fase 3, ambos asociados a la Planta La Negra y el primero también con la Planta Salar. 

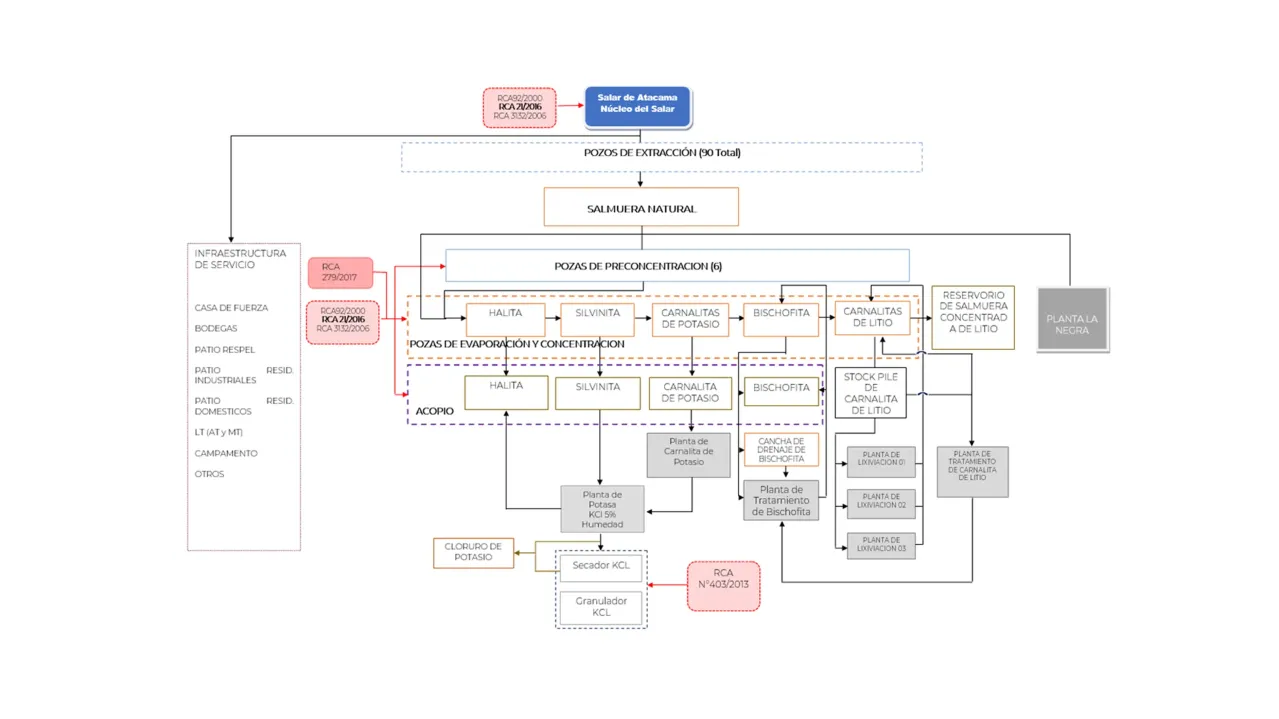
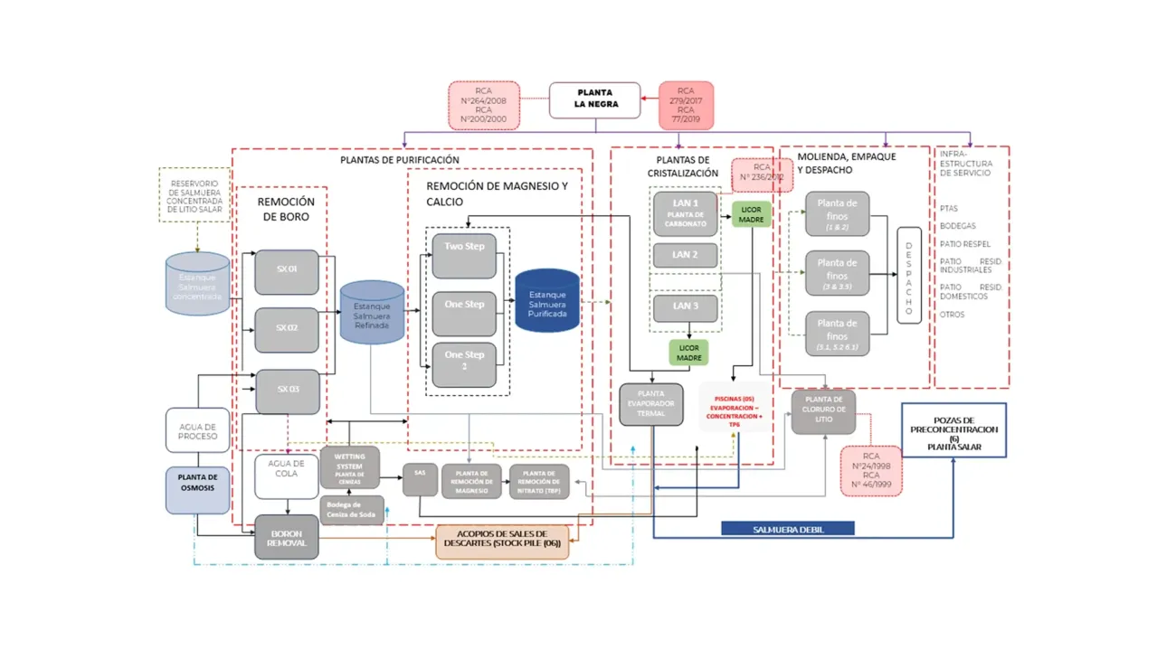
Las operaciones mineras que forman parte de Albemarle corresponden a la Planta Salar de Atacama y la Planta La Negra y las obras e instalaciones que formarán parte de esta actualización del Plan de cierre se indican en el siguiente diagrama: 

 

Salar plan flow chart.
La Negra plan flow chart.

Esta actualización del Plan de cierre de las plantas de Albemarle integra los aspectos ambientales y sectoriales aprobados por las autoridades competentes hasta la fecha, y, por lo tanto, determina la valoración respecto a la fase de cierre de cada una de las actividades u operaciones actualmente vigentes y aprobadas por la Resolución de Calificación Ambiental favorable. Este documento corresponde a un Plan de cierre total, que involucra a todas las instalaciones que actualmente forman parte del Sitio Minero de Albemarle.

Las instalaciones que conforman los sitios de Albemarle, tanto para la Planta Salar como para la Planta La Negra, corresponden a las instalaciones principales, complementarias y auxiliares, siendo las complementarias y auxiliares las predominantes en términos de volumen.

La metodología aplicada para evaluar las instalaciones principales de ambas plantas fue la propuesta por Sernageomin y la que se encuentra vigente en la actualidad. Sin embargo, dada la particularidad del Sitio, en su condición de minería de litio no metálico, Albemarle, por iniciativa propia, decidió evaluar las instalaciones que predominan en la Planta Salar y Planta La Negra con una metodología diferente, lo que permite el análisis de los riesgos de las instalaciones de tipo principal, complementarias y auxiliares. Esta metodología fue aprobada por Sernageomin en 2008, fue preparada por Golder Associates S.A. y corresponde al "Manual de Evaluación de Riesgos para Sitios Mineros Abandonados o Paralizados".


 

Ver nuestros documentos de actualización del Plan de cierre